Density chart

Density plots allow you to visualize the distribution of a numeric variable for one or several groups. They are very well adapted for large datasets, as stated in data-to-viz.com.
Note that 2 approaches exist to build them in python: the first one consists of computing a kernel density estimate, and the second one involves building a high resolution histogram.
⏱ Quick start
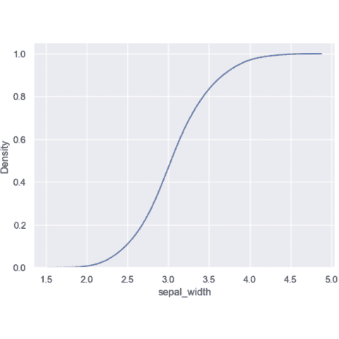
If you are in a rush, the most straightforward way to build a density chart is to use Seaborn and its kdeplot() function. You just need to provide it with a numeric variable from your dataset. 🔥
# library & dataset
import seaborn as sns
df = sns.load_dataset('iris')
# Make default density plot
sns.kdeplot(df['sepal_width'])
Density charts with Seaborn
Seaborn is a python library allowing to make better charts easily. It is well adapted to build density charts thanks to its kdeplot function.
The following charts will guide you through its usage, going from a very basic density plot to something much more customized.
Density charts, Seaborn and multiple groups
It is a common use case to compare the density of several groups in a dataset. Several options exist to do so.
You can plot all items on the same chart, using transparency and annotation to make the comparison possible.
Or you can use a technique called small multiples where the graph window is split in individual charts, avoiding group overlaps that are sometimes hard to read.
🔎 kdeplot() function parameters→ see full doc
→ Description
The kdeplot() function of seaborn generates Kernel Density Estimates to depict the probability density function of a continuous variable. It outputs a smoothed curve representing the distribution of the data.
→ Arguments
Description
Dataframe-like (pandas, numpy, polars...) with the columns we want to plot.
Possible values → dataframe
It just has to be a pandas.DataFrame (columns are variables),numpy.ndarray (rows/columns are variables), or any mapping/sequence (dictionaries/lists)
Supports both long-form (each variable in its own column) and wide-form (variables in separate columns; reshaped internally).
Code Example
# Library & Dataset
import seaborn as sns
df = sns.load_dataset('iris')
# Plot
sns.kdeplot(data=df, x='sepal_width')
Density charts with Matplotlib
It is possible to build a density chart with matplotlib, but it is truely a struggle compared to making it with seaborn as shown above.
Here is an example to prove it is doable, but I strongly advise to go for seaborn.
🚨 Grab the Data To Viz poster!
Do you know all the chart types? Do you know which one you should pick? I made a decision tree that answers those questions. You can download it for free!





















